二柄 - 真玩家,都在这里!
  • 首页
  • 游戏评测
  • 游戏大全排行榜
  • SD最佳优化设置
  • 终末地基质规划器
  • 杀戮尖塔2全卡牌图鉴
  • 红色沙漠红色沙漠
  • 杀戮尖塔2杀戮尖塔2
  • 怪物猎人物语3: 命运双龙怪物猎人物语3: 命运双龙
  • 宝可梦Pokopia宝可梦Pokopia
  • 零 ~红蝶~ REMAKE零 ~红蝶~ REMAKE
  • 失落星船:马拉松失落星船:马拉松
  • 生化危机:安魂曲生化危机:安魂曲
  • 仁王3仁王3
  • 生灵重塑生灵重塑
  • 天国:拯救天国:拯救

《艾尔登法环》1.14更新上线,黄金树之影最终BOSS被调整

65
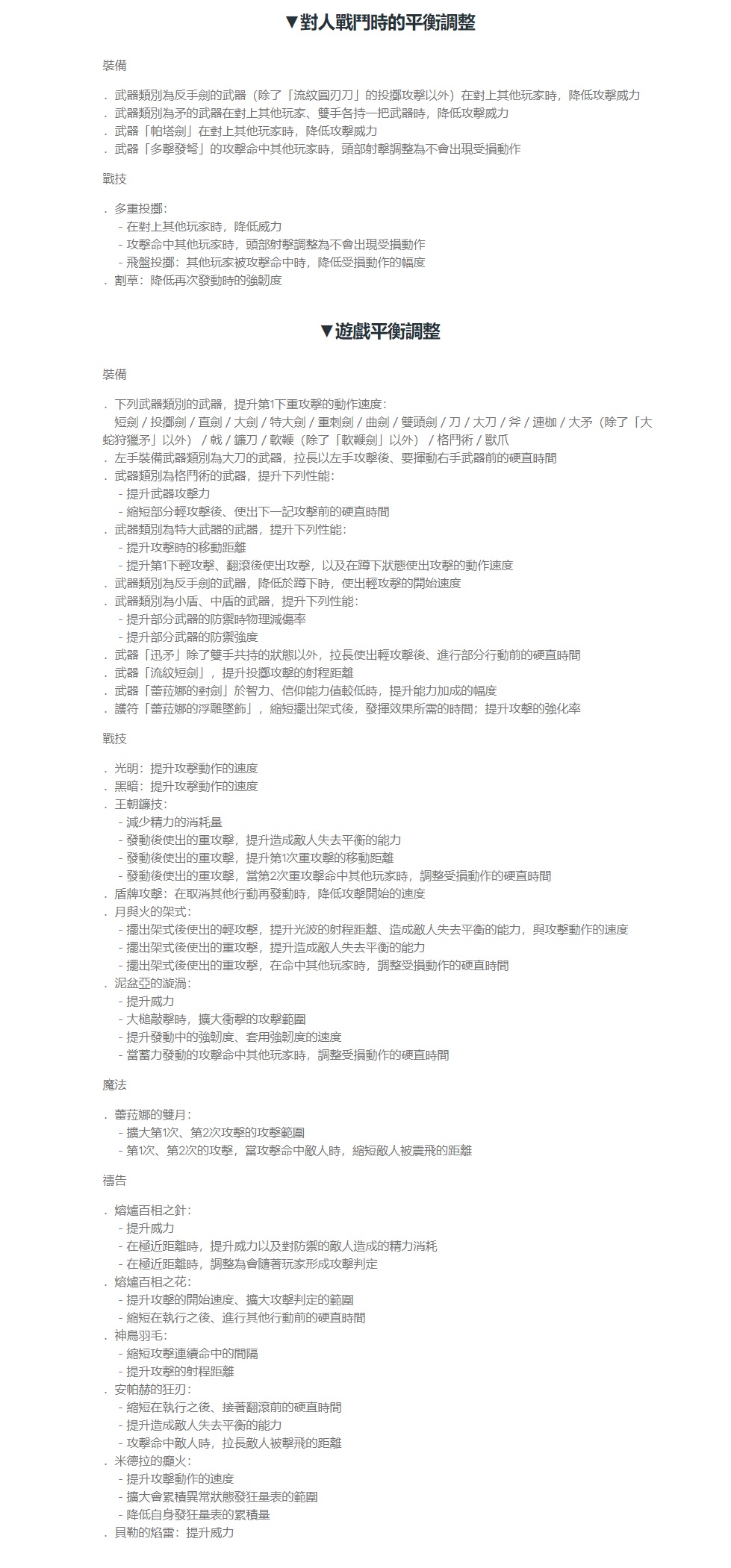
【《艾尔登法环》1.14更新上线,黄金树之影最终BOSS被调整】FROMSOFTWARE今日为《艾尔登法环》推送了1.14版本的更新。此次更新适用于全平台,内容上主要调整了本作及资料片“黄金树之影”的平衡性并修复了多处错误。其中最终BOSS拉塔恩被削弱,详细说明可参考附图。《艾尔登法环:黄金树之影》现已登录PS4/PS5/Xbox One/Xbox Series/STEAM。
预览
预览
预览
预览
游戏信息
艾尔登法环艾尔登法环
发售日2022-02-24
平台