
《漫威争锋》玩家数现已突破4000万
2025-02-21 11:50:00
41
【《漫威争锋》玩家数现已突破4000万】网易在昨日发布的财报文件中透露,《漫威争锋》玩家数现已突破4000万。据称,本作于去年12月6日上线后迅速登顶Steam全球畅销榜,并在72小时内吸引超1000万注册用户。今年1月第一赛季更新的发布,又引发一轮热潮,迅速登顶Steam全球畅销榜和热玩榜。
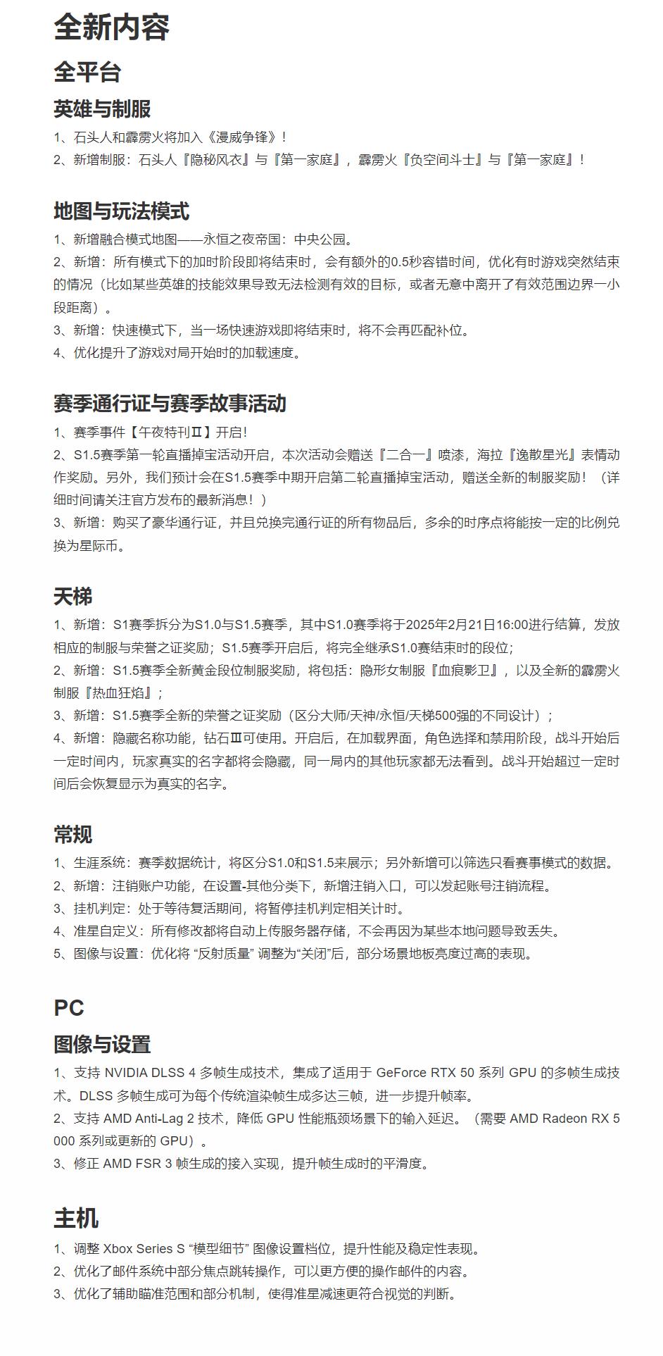
《漫威争锋》将于2月21日17:00起进行停服更新,预计维护3小时。S1下半赛季中“霹雳火”与“石头人”将会登场,并追加融合模式地图“永恒之夜帝国:中央公园”。此外,游戏也会推出各种新功能、调整、优化、修复等内容(完整说明参考附图)。
预览
预览
预览
预览
预览
预览
预览
预览
预览
游戏信息
漫威争锋发售日2024-12-06
平台
扫码阅读
打开二柄APP浏览本文真玩家,都在这里


